La Universidad Rey Juan Carlos dirige sus esfuerzos hacia la consecución de la satisfacción de las necesidades y expectativas de todos sus grupos de interés, tanto internos como externos, y, desarrolla un Sistema Interno de Garantía de Calidad (en adelante SIGC) cuyo fin es garantizar la mejora continua de la calidad de sus planes de estudio, sus centros y de todos los procesos relacionados con la enseñanza que en ella se imparten. Para ello, se compromete a emplear todos los recursos técnicos, económicos y humanos a su disposición; siempre dentro del estricto cumplimiento de los requisitos legales aplicables.
La URJC cuenta con un manual del SIGC que recoge los estándares y procedimientos para garantizar la calidad y la adaptación a las necesidades de las titulaciones oficiales de la URJC y sus enseñanzas propias, y que junto con el plan estratégico que establece la dirección a largo plazo de la universidad, constituyen los dos pilares para alcanzar los objetivos institucionales a lo largo de varios años.
Tanto el manual de calidad como el plan estratégico se desarrollan de manera participativa, involucrando a diversas partes interesadas, como la alta dirección, el personal académico, los estudiantes y otros miembros de la comunidad universitaria. Además, estos documentos son revisados y actualizados periódicamente para garantizar que sigan siendo relevantes y efectivos para la universidad.
Manual y Documentación del SIGC
- Manual del Sistema Interno de Garantía de Calidad
- Plan Estratégico
- Plan de Comunicación
- Anexo Glosario
- Anexo Indicadores del SIGC
- Anexo Guía de cumplimiento del sistema Interno de garantía de calidad de la Universidad Rey Juan Carlos según los criterios y directrices del programa SISCAL de la Fundación para el Conocimiento Madri+d
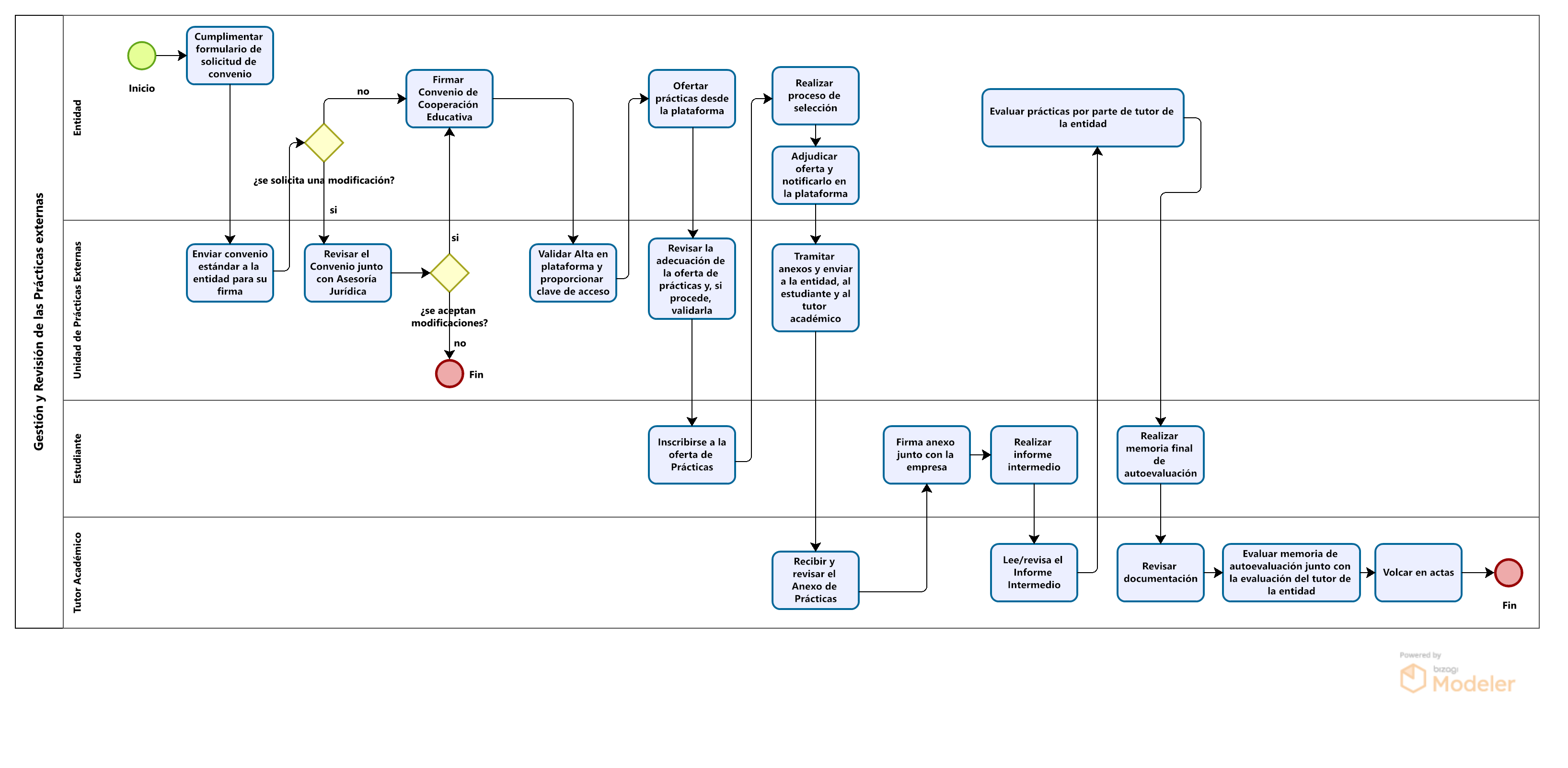
Procedimientos y sus flujogramas
| NOMBRE PROCEDIMIENTO | FLUJOGRAMA | 
| 
 | |
| PROCEDIMIENTOS DE APOYO | |
| PROCEDIMIENTOS CENTRALES | |
| 
 | |
| 
 | |
| 
 | |
| PROCEDIMIENTOS ESTRATÉGICOS | |
| PROCEDIMIENTO DE MEDICIÓN | |
| PROCEDIMIENTO TRANSVERSAL | |
Procedimientos Externos al SIGC
En este apartado se recogerán aquellos procedimientos que sin estar integrados formalmente en el mapa de procesos del Sistema interno de Garantía de Calidad enfatizan su función de soporte o refuerzo del Siste







 Sello HRS4R
                                Sello HRS4R              
             Mentoría para la investigación Euriclea
                                Mentoría para la investigación Euriclea              
            






 
						